Esports Program Tracking

Overview

The Esports department needed our team to assist with more of a product design approach to solving problems they were experiencing in regard to planning and communicating out the ever increasingly complex calendar of content. Esports and other departments depend on this product to store groups of broadcasts to feed into the Blizzard Esports App. These buckets of broadcasts (programs) are a point of interest for leadership within Esports, but there wasn’t a central location for them to view program information.

My Role & Responsibilities

Service design, journey mapping, data visualization, UI design

Outcomes

  • Reduction in Esports programs overlapping each other throughout the year.

  • Easier communication of programs during planning phases.

Identifying and Refining Processes

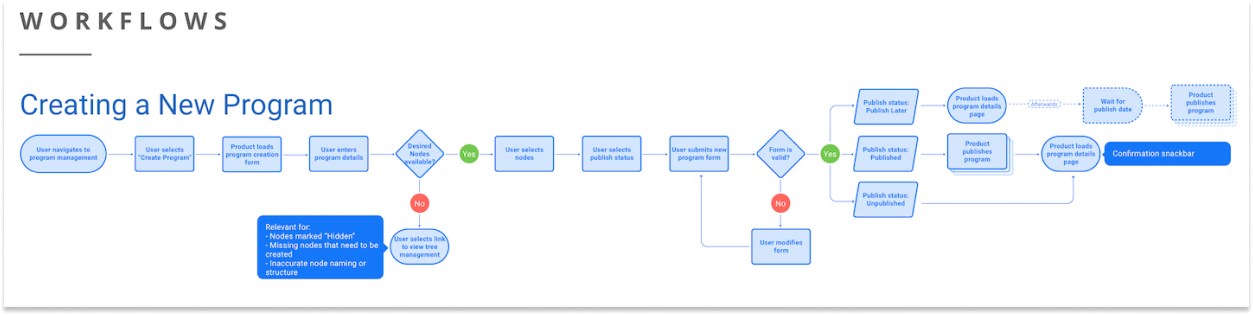
Documenting the current journey map for how users operate within the relevant portions of an Esports program was key to deciding what points needed to be kept and which ones would be included in our product overhaul. Producing detailed workflows ensured we accounted for all needs. This also made sure that all parties involved were on the same page when it came to what was expected before any solutions were proposed.

Moving to Lo-fi Screens and Flows

Translating the journey map and workflows to low fidelity screens allowed me to rapidly turnaround multiple iterations. The rough nature of these designs facilitated collaboration because they indicated intent while letting others know this was still a work in progress.

Redefining the Visual Language

Programs were originally displayed in a manner similar to what is seen in the below original design. It served the utilitarian need of feeding into an API, but this didn’t facilitate easy consumption of information for humans trying to understand a program’s schedule, viewership, etc. The new design of these screens drastically improved how programs were displayed and what kind of supporting content they included.

Without having a full time UI designer on this project, I had the chance to drive much of the UI design by combining Google’s Material Design library and custom UI components.

Original Design

New Design

Improved Scheduling and Transparency

Based on feedback from Esports leadership and the individuals who schedule tournaments, it was clear these updates made a big difference. With hundreds of large-scale official tournaments and smaller amateur tournaments being scheduled each year, there was a noticeable reduction in conflicting tournaments being added. The improved visuals also made it much easier for leadership to parse through each program.

Previous
Previous

World of Warcraft In-Game Support Research

Next
Next

48hr Game Jam: Mass Attraction